跳到主要內容區
您的瀏覽器不支援JavaScript功能,若網頁功能無法正常使用時,請開啟瀏覽器JavaScript狀態
新北市立新北高工
漢堡鈕選單
回首頁
新聞集錦
網站導覽
學生(日校)
線上請假系統
線上成績系統
線上校務系統
升學資訊
就業資訊
技檢資訊
學生手冊
獎學金
線上學習專區
學生學習歷程
交通路線建議
家長(日校)
線上請假系統
線上成績系統
教師(日校)
線上成績系統
線上校務系統
線上獎懲系統
線上請假系統
公告訊息
:::
資訊選單
資訊選單
行政單位
校長室
教務處
學務處
實習處
輔導室
圖書館
總務處
人事室
會計室
進修部
有關新北高工
新北高工簡介
處室聯絡
交通位置
校園活動寫真
教學單位
體育班
機械科
鑄造科
汽車科
模具科
製圖科
電機科
資訊科
資料處理科
應用英語科
特殊教育科
相關團體
教師會
家長會
校友會
員生消費合作社
法規章則
校長室
人事室
會計室
輔導室
總務處
教務處
學務處
實習處
進修部
圖書館
行事曆
課程發展網
學生學習歷程檔案
防制校園霸凌專區
防制學生藥物濫用
全民國防教育專區
性別平等教育區
防災校園網
打詐儀錶板網
家庭教育專區
戒菸網路
遺失物公告
交通安全
校園場地使用收費標準
:::
首頁
獎助學金
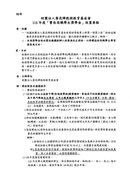
【轉知-獎助學金】財團法人黃昆輝教授教育基金會「115年度寶佳高職學生獎學金」
字體大小調整
小
中
大
您的瀏覽器不支援JavaScript功能,若網頁功能無法正常使用時,請開啟瀏覽器JavaScript狀態
請參閱要點,欲申請同學請於
4/1(三)前
繳交相關文件至註冊組。
瀏覽數:
登入成功
Close (Esc)
Share
Toggle fullscreen
Zoom in/out
Previous (arrow left)
Next (arrow right)